Trade uncertainty: Explore resources and tools for your business.

Trade uncertainty: Explore solutions, resources, and tools for your business.

Definition

HACCP certification

HACCP is an international food safety certification that guarantees that critical points in product preparation are controlled. It is required by several major labels.

HACCP certification stands for Hazard Analysis Critical Control Point.

Designed for use in all segments of the food industry, it ensures that hazards and critical points in food preparation have been assessed and controlled. It is a requirement for any food company wanting to become part of a large food company’s supply chain.

Why is HACCP certification important?

The international HACCP certification can confirm that a company has set up a system to ensure the safety of its food products. “It means that you’ve assessed the risks and are controlling your critical points,” explains Isabelle Ledoux, Senior Business Advisor, BDC Advisory Services.

According to the Canadian Food Inspection Agency, a critical control point is a step “in your process where a control measure is or can be applied and is essential to prevent, eliminate or reduce to an acceptable level identified food safety hazards.”

Ledoux gives the example of cooking chicken: “This is an important critical point,” she explains. “To ensure that the chicken is properly cooked and follows proper standards, controls must be set up to check that the internal temperature of the meat has reached a certain temperature for a certain amount of time.”

To obtain the HACCP certification, your company will need to be audited by a third party. That party verifies that all necessary steps have been taken to ensure the safety of the food.

What’s the difference between HACCP certification and a CFSR licence?

CFSR, which stands for Canadian Food Safety Regulations, governs agri-food businesses that import or prepare food for export or interprovincial trade. These regulations, which apply to businesses with annual revenues of over $100,000, came into effect July 2020.

To obtain a licence, companies must implement a rigorous food safety program based on HACCP principles. The audit is carried out by the Canadian Food Inspection Agency. A CFSR licence is required to ship or transport food outside the province.

“In most cases, companies obtain a CFSR licence in order to move products from one province to another, and HACCP certifications for shipping to other countries,” Ledoux says. “The two are actually very similar, but in certain cases there are differences and additional requirements.”

How to obtain the HACCP certification

Obtaining the HACCP certification involves a lot of time and effort. Normally, if you’re ready to completely commit to the process, it will take a minimum period of six to eight months.

It is made up of four phases:

Phase 1: HACCP pre-certification programs

The first phase in obtaining HACCP certification is called the “prerequisite programs.” These programs are designed to ensure that food and beverages are produced in sanitary conditions. They generally include the implementation of GMP (Good Manufacturing Practices). GMPs are fundamental for the safe production and preparation of food in a number of areas, such as pest control, sanitation and staff hygiene. They are considered to be the equivalent of the HACCP system’s prerequisites.

The pre-programming stage consists of evaluating seven elements of your company:

  1. facilities, in particular, the principal and secondary buildings, sanitary operations and water quality
  2. receiving and warehousing of raw materials, as well as ingredients and packaging materials
  3. the design, performance and maintenance of your equipment
  4. training programs for manufacturing and hygiene best practices, as well as for controlled access
  5. sanitation and pest control programs
  6. health and safety recall procedures
  7. biological, chemical and physical hazards, and that they align with best practices, in an effort to determine critical control points in the process

At this stage, you’ll need to make sure that your building and equipment are in good condition. Upgrading facilities is usually the costliest step in the HACCP certification process and requires a complete assessment of your workplace.

Here are some points to consider:

  • Are your equipment and work surfaces well maintained, made of food-grade materials and easy to clean so as to prevent contamination? Walls and floors, for example, cannot be damaged.
  • Do you have an adequate number of drains and hand-washing stations? Are they conveniently located?
  • Is the type of lighting right for your facilities?

A major objective of a food safety program is to prevent cross-contamination, i.e., the unintentional transfer of biological, chemical or physical hazards. To avoid this problem, you’ll need to carefully control the flow of people, materials and waste inside your plant. Among other things, your plant needs to be laid out in such a way that you can separate your activities and materials, while ensuring a safe workflow.

The crucial role of your staff

Your staff also plays a crucial role in helping you maintain good food safety practices. Your team must understand the principles underlying your food safety program and their respective duties and responsibilities. These include:

  • maintaining good hygiene
  • wearing appropriate clothing
  • following food-handling procedures
  • taking remedial actions
  • respecting work zones

“That’s why it’s essential to properly train your staff on all the risks associated with their work, and on what to do to control them,” Ledoux says.

Phase 2: the HACCP plan

In the second part of the HACCP certification process, you’ll need to draw up your HACCP plan. This involves providing a description of your product, and your list of ingredients and sales formats, and creating a diagram of your facilities and production flow.

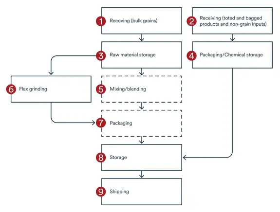
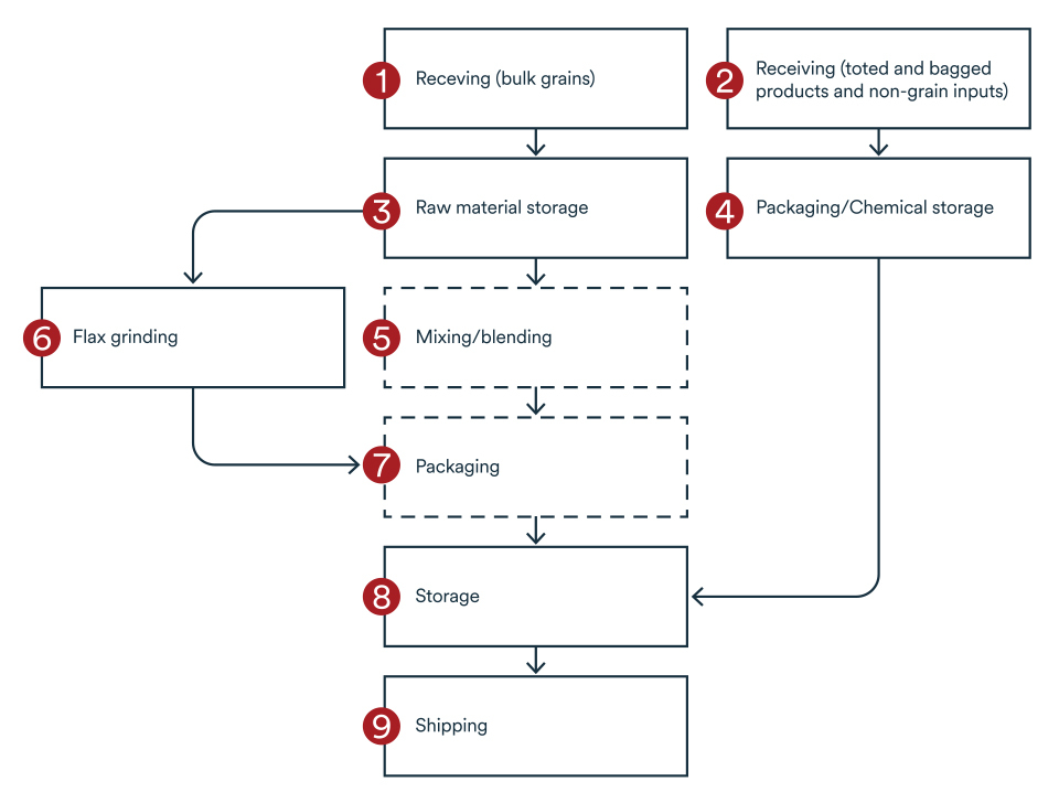
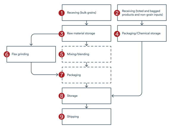
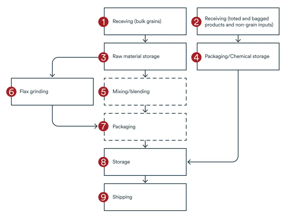
Example of an HACCP production flow diagram

Enlarge the image
This HACCP production flow diagram shows the critical points in product preparation where food safety hazards may be an issue.

Critical control points

Gathering all this information in lists, plans and diagrams will enable you to clearly see where the food safety risks lie.

Ledoux says it’s at this point that you need to identify contamination hazards of various natures:

  • biological, such as the presence of bacteria, yeast or mould
  • chemical, such as cleaning product residue left on production equipment
  • physical, such as a piece of equipment dropped into the product

“In line with regulations and best practices for preventing, eliminating and reducing risks, and determining the process’s critical control points,” explains Ledoux.

This stage of the work also includes establishing critical limits for each control point, monitoring mechanisms where exceptions can be made to the procedures, auditing those procedures, and collecting data and keeping records.

A traceable system

Despite the identification of critical points and the implementation of risk mitigation measures, a problem with a product can still occur.

“And it might be a company you’ve sourced from that has had a problem,” Ledoux says. “That’s why you need to develop recall procedures. Of course, you need to have batch numbers and a traceability system, so that you can know everything you’ve sold and to whom you sold it. It’s a lot of work.”

To prove that your business is compliant, you need to submit records from a minimum of three months. And you’ll have to hold onto those records.

Phase 3: Deployment of the HACCP plan

The next step is to turn the plan into reality. Your company will need to provide the necessary resources for implementing the plan, and to ensure that management and staff fully understand their responsibilities.

Once you’re able to document the daily procedures, workarounds and corrective actions, you’ll have the information you need for improving performance and demonstrating to third parties that you operate safe facilities. Additionally, someone in your company will need to ensure that procedures are followed to the letter, and that the documentation is accurate. In fact, an internal audit is required annually.

Phase 4: The HACCP audit

The final phase of the certification process is the external HACCP audit. To be able to say that your company is HACCP-compliant, a third party needs to audit the procedures and processes you’ve described in the documentation, to make sure each one has been implemented.

To prove that your business is compliant, you need to submit a minimum of three months of records,” Ledoux says. “So, you have to hold onto those records.”

Certification is accompanied by an annual audit, which is usually announced in advance. “The third-party auditor can go into the records as far back as he or she likes,” Ledoux says. They then fill in a rating grid and give a score that determines whether your company is successful or not. If you don’t pass this stage, the third party will usually give you one month to comply. However, if the fault is very serious, certification may be withdrawn.”

Your company will always be assigned a third-party auditor for a period of three years. “Once that period is ended, your company can request a change in the auditing party if say it’s not satisfied with the work carried out,” added Ledoux.

Examples of HACCP certification rules

  • Your facilities must be easy to clean and maintain. For example, your walls and floors must not be damaged, and drains must be well designed and that there be a sufficient number of them.

    “The drain needs to properly slope so you don’t have water on the floor that’s becoming stagnant. You also have to come up with a safe procedure for using a squeegee, since Listeria bacteria live in drains and, by coming in contact with the squeegee, can easily spread throughout the plant,” explains Ledoux.
  • People working on the production line must wear a hairnet and can’t wear false eyelashes or fake nails.

    “These are risks for physical contamination,” Ledoux says.
  • With meat, you need to maintain a cold chain and follow a production flow from raw to cooked. To avoid bacterial contamination, it must not go backward.

    “The staff preparing the product will often be working in a refrigerated room and can only move from the raw to the cooked side by following a specific and very strict protocol, which may include, for example, changing lab coats and hosing off boots,” she explained.

    “The air, too, can be contaminated, so it`s necessary to have separate ventilation systems.”
  • Your traceability system must include upstream and downstream batch numbers.

So, if a supplier has delivered contaminated flour to you, you will need to quickly see whether you’ve used these batches and, if so, in which products and in which capacity,” Ledoux says. “If you’ve sold them to several companies, you’ll need to quickly contact all of them and tell them which lots are contaminated.”

HACCP certification means identifying all your risks and describing the actions taken to mitigate them.

“We’re talking about at least a hundred documents, and you can’t improvise when it comes to filling them in,” Ledoux says. “To get there, it’s a good idea to get some professional help or training.”

Is HACCP certification mandatory in Canada?

No, but several major companies and chains do specifically request it.

“Sometimes, we even require GFSI (Global Food Safety Initiative) certification, which is based on HACCP, but goes further by requiring all companies in the supply chain to be certified, as well,” Ledoux says. “Obtaining it means having to navigate a very cumbersome and expensive system, and that requires the help of trained personnel.”

The CFSR licence is mandatory for agri-food businesses importing, or preparing food for export or interprovincial trade.

What are the main steps involved in obtaining HACCP certification?

  • Creating the plan
  • Putting together a team
  • Describing the process
  • Putting together a risk analysis
  • Determining critical control points
  • Setting critical limits
  • Developing monitoring procedures
  • Determining corrective actions
  • Developing auditing procedures
  • Setting up record-keeping and documentation
  • Keeping the HACCP plan up to date

Why should HACCP certification be part of your strategic plan?

While achieving HACCP certification is no small task, it needs to be part of your strategic plan.

“Often, this is accompanied by some necessary investing,” Ledoux says . “For example, if your building is inadequate, your company will have to move or carry out work. But, if your business is renting, you probably don’t want to invest tens of thousands of dollars, if not hundreds of thousands, to make improvements to a space that isn’t yours. For that, you’ll need to buy a building. These are important decisions you need to plan for.”

BDC can help

Obtaining HACCP certification can be a long and arduous process if you don’t have the support of knowledgeable specialists. Find out how BDC Advisory Services can help you.

Didn’t find what you were looking for? Back to glossary